
北京邮电大学世纪学院与澳门城市大学建立优质生源推荐机制,为我院学子提供专属升学支持。符合条件的学生可通过学院推荐通道,享受简化申请流程与优先审核机会,助力优秀学子顺利入读澳门城市大学硕士及博士学位课程,迈向更高学术平台。
01学校简介


澳门城市大学,是中国澳门地区的综合性大学,创新设计学院开设以下两个硕士学位课程,均以 “文化+商业+科技”融合为培养理念:
艺术学硕士
以开阔的艺术视野及先进的艺术理念带动研究生教学,培养既能植根澳门本土,又能与国际性的现代艺术发展接轨的高素质艺术。
设计学硕士
聚焦文化创意、数字媒体、设计教育与实务等方向,强调设计教育与理论、设计方法与实践。
软科两岸四地排名 89位
亚洲大学排名46位
泰晤士世界大学排名601-800区间
中国内地对标院校:
· 北京交通大学
· 北京工业大学
· 中国地质大学(北京)
· 华东理工大学
· 深圳大学
国外对标院校:
· 英国 雷丁大学
· 莫斯科 国立大学


02学费与学制
澳门城市大学创新设计学院目前开设的授课型硕士专业及2026年度首年学费(港币)如下,供北京邮电大学世纪学院艺术与传媒学院相关专业学生参考。
专业表 |
首年学费 |
学制 |
艺术学 (中文学制) |
港币$125,000 (约人民币¥113,588) |
2年 |
设计学 (中文学制) |
港币$125,000 (约人民币¥113,588) |
2年 |
注:官网可查,公开、透明,面向全球;学费不包含书本、讲义等费用;学费一经缴交,恕不退还或转让。
03申请条件
(1)基本条件
学历要求:
· 具备教育部认证的本科学历,即内地院校本科毕业,其学历学信网可查询;
· 应届本科毕业生报考所有硕士课程均不受考研限制。
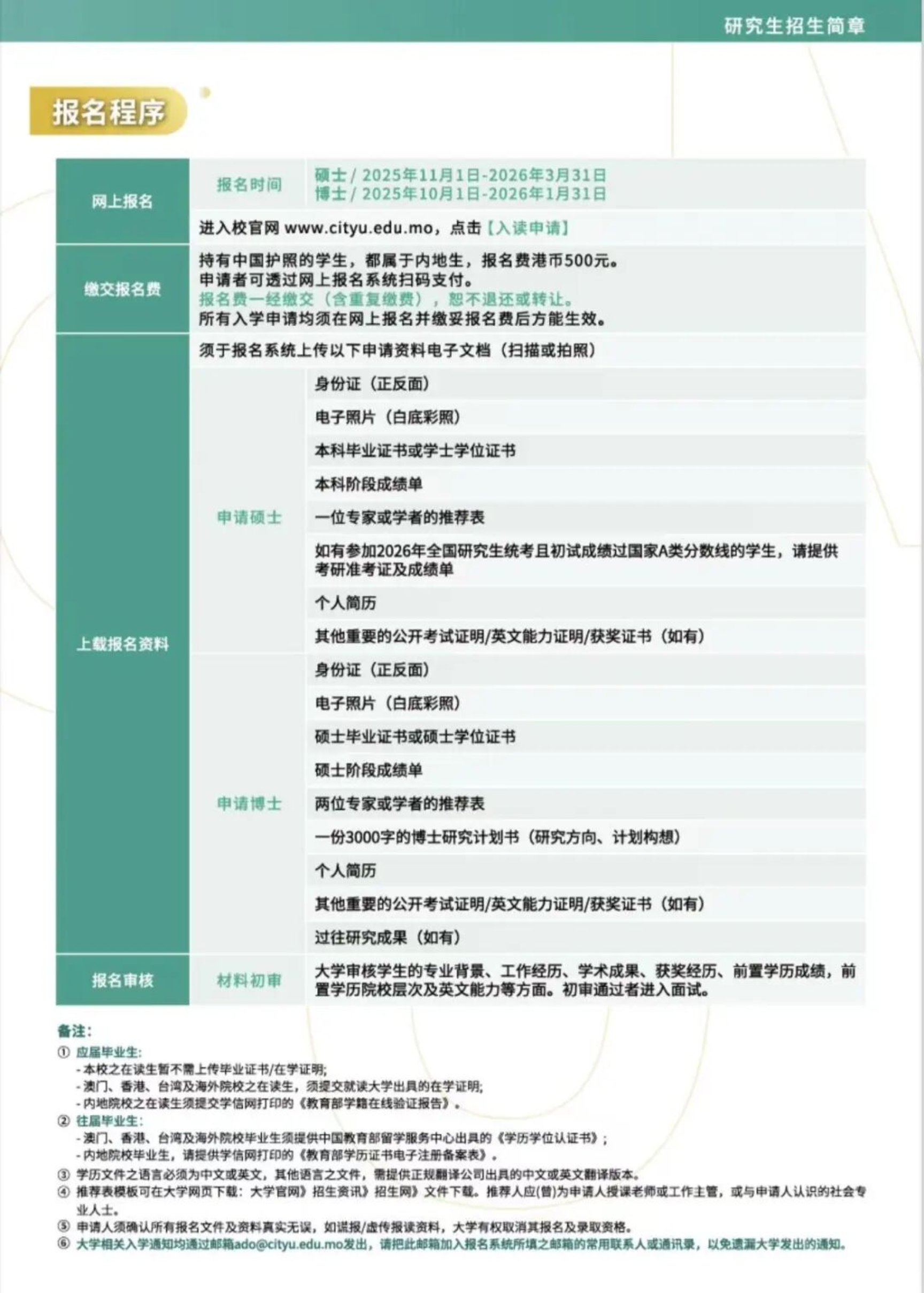
(2)申请材料
身份证(正反面)
电子照片(白底彩照)
本科毕业证书或学士学位证书
本科阶段成绩单
一位专家或学者的推荐表
如有参加2026年全国研究生统考且初试成绩过国家A类分数线的学生,请提供考研准考证及成绩单
个人简历
其他重要的公开考试证明 / 英文能力证明 / 获奖证书(如有)
04详细招生简章





05问题解答
2022级学生,现在报名来得及吗?
来得及。
艺术与传媒学院在校生(2023、2024、2025级)是否需要参加此次预报名?
非常有必要。
系里将根据预报名情况,统筹安排后续工作,包括与澳门城市学院进一步沟通合作方案,积极争取增加推荐名额等。
数字媒体艺术、传播学、数字媒体技术3个专业学生都可以报名吗?
传媒院3个专业学生均可报名,愿意攻读数字媒体相关的方向。
今年(2026年)会有几个名额?
双方初步达成意见,拟推荐4-5名品学兼优的学生。
未来,随着合作、互信程度的加深,有增加名额的概率。
报名截止时间?
传媒院报名选拔截止时间为2026年2月28日;
初定3月11日(星期三)下午,进行校内评审会,候选人借助ppt,进行8分钟自我展示。
澳门城市大学网站报名截止时间为2026年3月31日。
06联系方式
(1)学校网站:
https://www.cityu.edu.mo/zh/
(2)北邮世纪传媒学生咨询与预报名(下方二维码)
根据报名情况,组织召开咨询会。
(3)联系人:陈薇 姬世祥
